2025年12月31日星期三

元旦假期想去香港玩,顺便去开户,香港银行个人开户应该找哪家呢?

今年元旦不光是旅游旺季,也是"过港开户"的黄金时间。

今年元旦不光是旅游旺季,也是"过港开户"的黄金时间。越来越多内地朋友选择趁假期顺道去香港办理个人账户,不仅为了海外理财配置、跨境收付款方便,更是为了提前做好资产规划。

那么,元旦期间去香港开户到底要准备什么?哪家银行更适合你?这篇文章一次讲清! 

 图片

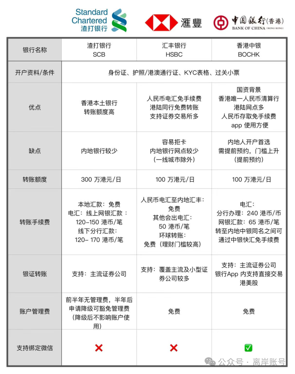
个人开户必备资料(记得提前准备好) 

 1,身份证明文件:有效护照 / 港澳通行证 + 内地身份证原件

 2,地址证明:近三个月的水电费账单、信用卡账单等;如果身份证地址与现住址一致,可以免交。 

3,通关凭条:也就是过关时的小票,这个千万别丢! 

 准备齐这三样,一般就能顺利通过银行初审。

图片

二、元旦开户热门银行解析(哪个更适合你?) 

香港汇丰银行 HSBC 被称为"开户首选",覆盖面最广,账户功能完整,尤其在跨境收付款、国际转账方面优势明显。无论是跨境电商、自雇人士,还是想做海外理财的人群,都可以优先考虑。 

如果经常跨境收支、想做跨境理财,或者需要兼顾港美股投资、保险规划,汇丰银行就是为中产量身定制的 "全能款"。

它的核心优势:国际网络强大到变态!

汇丰在全球64个国家都有布局,不论你去国外旅游、投资还是留学,都能享受到中文客服服务。

且境外取现额度高达8万港币,转账额度每天300万港币,适合中产家庭有海外留学/移民计划或经常海外出差的人。

其他账户优势:

 •  转内地汇丰账户免手续费,其他电汇仅70港币/笔,线上操作(网银/ APP)还免额外费用; 

•  支持11种外币账户,能直接买港美股/基金/保险等跨境资产。

 •  入金券商(富途、老虎等)免手续费!

 •  可开免管理费的One账户(无存款要求),也能升级卓越理财(存款 100 万港币达标免380元/月管理费),中产可根据资金量切换。' 

•  全球中文客服,24小时在线

  图片

香港中银 BOC 近期热度非常高,柜台体验友好,排队速度相对较快,适合第一次办理香港账户的个人用户。如果你主要用于储蓄、备用金或日常理财,中银是比较稳妥的选择。 

如果你只是想香港↔内地资金互转,中银绝对是你的不二之选。

核心优势就一个:同名账户互转免手续费!

对于开港卡只用来交香港保费、给留学孩子打生活费、或炒港股的普通人来说,一年下来能省好几千块手续费。

其他账户优势:

 •  可线上开户,不强制存款,不用买理财! 

•  账户管理费永久豁免,存款少也不怕被扣款。 

•  支持绑定微信/支付宝在内地扫码消费。 

•  大陆ATM每天能取2万港币现金  我们团队的建议:如果你是第一次开港卡,闭眼先开中银。

图片

香港渣打银行 Standard Chartered 整体门槛略高,更偏向于中高净值客户,需要具备一定资金实力或理财意向。如果你希望后续对接更高端的财富管理服务,渣打是值得布局的选项。

渣打就像香港金融圈的"私人会所",好是真的好,但门槛也是真的高。

如果你的资产量较大(100 万港币以上),需要全球资产配置、私人银行服务,或者经常有大额多币种转账需求,渣打银行就是 "高端款" 首选。

账户好处是真的香:

 •  存款50万港币以上升级优先理财,有专属客户经理,一对一服务。 

•  能享受全球机场贵宾厅、高端医疗预约、跨境留学服务。

•  前3个月免管理费,半年后可申请降级为快易理财(无管理费)。

 •  全球取现0手续费、支持10多种货币,FPS和eDDA入金秒到账、每天能转100万港币。

•  能对接渣打全球网点,支持多币种大额转账、家族信托、保险金信托,适合高净值客户做资产隔离。  

我们团队的观察:开渣打的客户,90%都是为了做资产隔离和全球税务规划。如果你只是想买个港险、存个定期,真的没必要硬上渣打。

图片

 小贴士:元旦开户建议提早预约

由于元旦期间开户高峰,部分银行采取"限流+预约制"。

建议至少提前3-5天确定时间,有条件的话建议走绿色通道/专业陪同开户服务,可以大幅提升通过率,减少来回奔波。 

服务1000+客户后,我们发现一个真理:没有最好的银行,只有最适合你的银行。

 •  如果你月收入2万以内,中银一张卡够用了

 •  如果你年收入50万以上,中银+汇丰双持是标配 

•  如果你资产过百万,渣打是该有的第三张卡 

 记住,开港卡不是目的,而是构建你家庭财富系统的第一步。

一个健康的财富系统,必须像一支军队,有负责打底的'压舱石'(如储蓄险),也要有灵活的'现金流'(银行账户)。 

我们帮你选的不仅是一张卡,而是这个系统里最顺手的工具。

别被银行经理忽悠买一堆没用的理财,也别因小失大为了省几百块手续费选了不合适的卡。

如需协助申请开立香港银行账户,新加坡银行账户,香港银行个人卡,新加坡银行个人卡开户等需求或其他疑问,欢迎随时联系我们,我们会有专业团队与您具体沟通并提供解决方案。         

电话:13265855887(微信同号)

图片

没有评论:

发表评论

数字游民 :低成本工作室 :云手机,无人直播tiktok/youtube,赚美金 (7)

低成本工作室- 硬件篇   低成本工作室- 硬件篇 开源硬件 才是超级杠杆 试想一下,如果你不能从事现在的工作了,你最好的归宿是什么? 我们都会从最初的青涩,到迷茫,到现在的迷惑 所以有一阵子,就一直不停地问AI (chatgpt/grok/gemini ),得到的结论就是 ...