2026年4月9日星期四

多账号运营规避AI检测:4个合规方向守住内容号

微信启用AI识别违规内容,多账号运营者面临风险。本文提供四条落地调整方向:用自有垂直内容库支撑AI写文、微调工具去除AI痕迹、准备多种内容风格降低误伤、禁止采集热点水文。适合靠工具提效的专业内容团队,避免账号被标记,平衡效率与合规。

Tags:

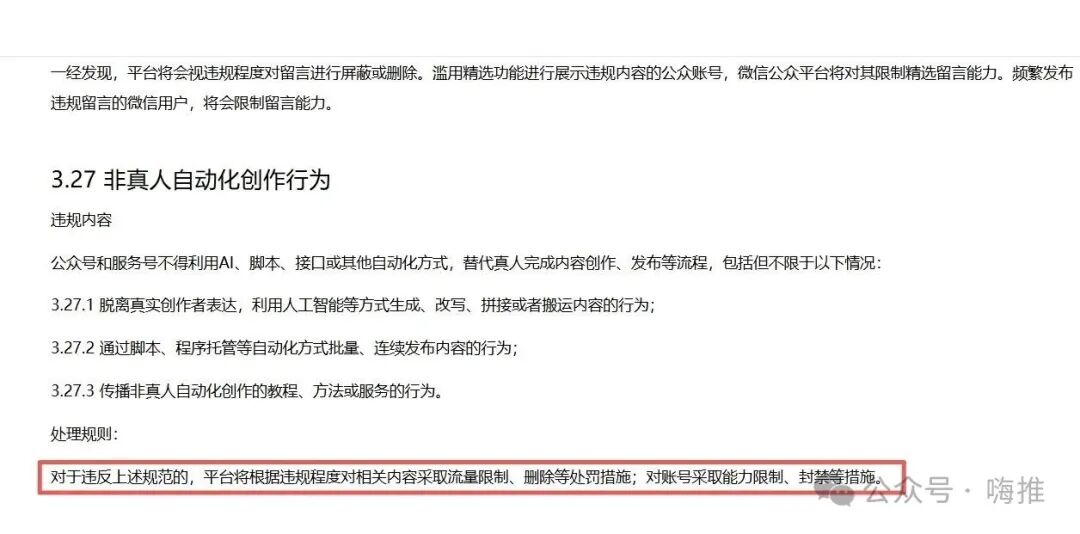
昨天看到微信官方通知说,要用上AI识别公众号违规内容。


图片


作为一个一人管N个号、每个号铺N个公域的「多账号玩家」,我说实话,看到通知的第一秒,后背有点发凉。


做内容的都懂:我们靠工具降本增效,最怕平台规则收紧,一不小心多年积累的号就没了。


但跟几个圈内团队聊完我反而踏实了——只要调整对方向,完全可以既保持效率,又合规活下去。


整理了我落地的四个调整方向,给同款多账号运营的朋友做个参考👇


1️⃣ AI写文的底线


必须拿自有内容库托底

很多人用AI生成图个省事,随便找个主题就让AI瞎编,这种路子接下来肯定走不通。


我们现在要求,哪怕用AI写稿,也必须用自己攒了三四年的垂直内容库做素材支撑。


毕竟平台抓违规,本质就是打击没营养的同质化内容,你本身内容专业、有自己的积累,AI只是帮你整理输出,风险自然低很多。


2️⃣ 必须给工具「做调教」


尽量去掉AI痕迹,说实话,完全100%去掉AI生成痕迹肯定不现实。


但我们现在会专门对在用的运营工具做微调训练:比如把我们过去三年的原创内容喂进去,让它学习我们的表达语气和内容结构,写出来的内容就会更像「活人写的」。


只要你的专业内容打底够扎实,做到「平台看不出明显AI痕迹」完全没问题,不用太焦虑这一点。


3️⃣ 多准备几种内容风格,是最好的风险防火墙。


我之前所有号都是一种写作风格,现在专门整理了3套不同的内容框架和语气:比如有的做深度干货、有的做行业点评、有的做科普问答,切换着更。


一方面不同风格能覆盖不同读者,提升整体内容质量。


另一方面,对AI检测来说,风格统一的批量内容反而更容易被标记,多种风格反而能降低被误伤的概率,算是性价比很高的避险操作。


4️⃣ 碰都不要碰:热点水文蹭泛流量,必死。


最后这条是红线,我直接给团队划死:不准直接采集热点,让AI凑字数写水文蹭泛流量。


微信这次重点打击的就是这种低质内容,你靠这种方式蹭来的流量留不住,还把号搭进去,完全得不偿失。


我们本来就是做垂直专业内容,好好服务精准用户比什么都强。


其实折腾一圈下来我反而想通了:平台用AI查违规,本质是淘汰懒人生意。


对我们这种本来就做专业内容、只是用工具提效的团队来说,反而是好事——把蹭流量的清理出去,真正做内容的空间更大了。


如果你已经在用工具降本增效,不妨试试按这四条调整,平衡效率和合规,才能走得更远。



明天要给来自全国各地的几十个流量团队培训同城流量打法,也是第12期同城流量服务商的打法集训,我们的目标也很明确:同城流量打法培训,舍我其谁,我们就是要努力做行业第一,也希望带着更多兄弟,在同城赛道拿到实实在在的结果。


图片
要玩龙虾,内容获客降本增效快加我

目前我们已经专注流量15年,大家如果说想去研究同城流量,矩阵或者种草的同学可以直接扫码聊聊新的同城获客策略!
堪称AI印钞机,销售裁一半!
同城流量打法太火,连夜买凳子!
小红书邪修!居然可以找男女朋友!
AI时浪潮下:要么控制龙虾,要么被龙虾控制!
截流,已成了性价比最高流量打法!
小龙虾openclaw自动化更新小红书?骗局!

超级个体红利:同城收款2500,毛利60%

没有评论:

发表评论

月销70万利润仅1块2:电商流量平台退货价格战四刀砍光利润,破局私域

文章以电商卖家月销售额70万但净利润仅1.2元为真实案例,拆解流量获客成本超200元、平台抽成5%-8%、退货率超50%、价格战恶性竞争四重成本陷阱。适合电商从业者及创业者阅读,提出破局三法:构建个人信任IP替代拼价格、沉淀私域客户(获客成本归零、复购率翻三倍)、转型知识付费或同...