2026年3月12日星期四

澳门蚂蚁银行开户:入金送阿里股票+加息券+免手续费

澳门蚂蚁银行开户:内地居民在澳门可线上开户,零费用,跨境转账免费,高存款利率,港美股佣金低。开户送4%加息券,入金3000港币送2股阿里股票,每月交易再送1股。每日额度1000万,额外50万免换汇额度,不占外汇额度,资金实时入支付宝。

Tags:

很多人熟悉香港银行,也有不少朋友顺利开过港卡,但澳门的银行常被忽略,大家经常问我澳门有哪些银行适合开户。
图片
答案是澳门蚂蚁银行,这是一家内地人也能轻松开通的银行,办理流程简单,使用便利,而且配套福利丰富。

今天就把这个新选择分享给大家,让更多人了解澳门银行的便捷体验。

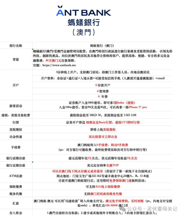
澳门蚂蚁银行由蚂蚁集团在澳门设立,获得澳门金融管理局(AMCM)颁发的正式牌照,业务合规、安全可靠。

自2025年11月起,内地居民即可开通账户,直接体验数字银行带来的便利与高效金融服务。

图片

澳门蚂蚁银行账户优势解析

  • 开户条件简单:年满18岁,人在澳门境内,持有效身份证(≥6个月)、通行证(含澳门有效签注)并有出入境记录,无需其他辅助材料,线上即可完成开户。

  • 费用优势:账户零费用,无管理费和年费,跨境转入转出零手续费(注:如涉及对方银行或中转行,具体收费按实际情况)。

线下便利:可在澳门网点存取资金,支持港币和澳元。

  • 投资功能:APP内直接开通证券账户,可投资港股、美股,佣金低于其他银行,港股成交金额0.02%,每单最低HKD30;美股USD0.0088/股,最低USD2.88。

  • 存款利率:港元活期年化约2%,美元约3%,具有竞争力。

  • 额度与换汇:日限额高达1000万,每年额外提供50万澳门元免换汇额度,可通过"闪速收款"直接转入内地支付宝(RMB),免手续费、实时到账,不占用个人5万美元外汇额度。

  • 开户奖励开户即送存款加息券4% + 2%基础利率入金3000港币,10个工作日内赠送2股阿里巴巴港股4月至6月期间,每月完成至少一次交易,再送1股阿里巴巴港股(合计3股)入金100万港币并留存90天,期间完成90次交易,可获得iPhone 17 Pro 256G

图片

澳门蚂蚁银行开户流程(需赴澳)

泥伏雷专属邀请链接:

https://render.alipay.com/p/c/180020570000149153/index.html?invite-code=LPFTMRP8

操作步骤非常简单: ①点击专属邀请链接 → 立即开户 → 输入手机号和验证码 → 下载蚂蚁银行APP。

图片

⚠️注意:一定要通过专属邀请链接完成注册后再下载APP,否则无法领取开户奖励!

②在澳门蚂蚁银行APP内按照指引逐步操作并提交开户申请,整个流程需在澳门境内完成。

图片
图片
③准备出入境记录并完成上传,详细下载与上传教程请参照官方指引或APP内操作说明。
图片

专属码遗漏补充方案:

如果不是通过泥伏雷专属链接开户,仍然有机会领取奖励。

只需打开澳门蚂蚁银行APP,进入【证券】→【个人中心】(右上角)→【我的邀请】→【入资邀请人】,填写专属邀请码 

LPFTMRP8 完成绑定即可。

图片

点击查阅下载离线资源表📚

博主专属渠道注册↓全程免费指导

微信号Long-bridge001备用Niffler-KK

图片

创作不易,若内容对你价值 随缘打赏支持,谢谢!

关注我哟,帮忙点赞推荐分享~

📚往期热门内容推荐:

<新客开户专属福利领取>

支持内地的 5 大国外eSIM号码来了

告别流量焦虑!值得长期使用的流量卡推荐

在内地就可以开通的国外银行卡/优卡汇总

<无港卡用户平替境外银行推荐>

英国iFAST银行介绍及注册激活账户最新完整教程

Wise账户注册、入金激活及补充资料如何处理

欧盟MyFin银行卡全攻略:注册开户绑卡支付指南

德国N26数字银行开户全攻略|注册流程账单下载

英国PayPal注册教程(2025 最新)

新加坡华侨银行(OCBC)开户指南与借记卡

<港卡办理推荐>

人人必开港卡ZA Bank众安银行

香港汇立银行(WeLab Bank)开户指南

香港富融银行 FusionBank 赴港开户教程

中银难申请?推荐香港工银亚洲

香港银行之[中银香港]BOCHK线上开户全攻略

大部分人搞不清香港账号与银行卡号的区别

4个香港银行开户流程中银|汇立|汇丰|众安

📌免责声明(泥伏雷闯关记)

本平台("泥伏雷闯关记")发布的所有内容仅供参考,基于公开资料及个人经验整理,不构成任何形式的投资、金融、法律或税务建议。涉及券商、加密支付卡、境外银行卡及其他金融产品服务的信息均存在市场波动、政策调整及合规风险,用户因依赖本平台内容而产生的任何损失(包括但不限于资金损失、账户限制或法律风险)均由用户自行承担。部分内容可能包含推广链接、下载链接或邀请码,作者可能因此获得佣金,但该情况不影响内容客观性,用户须独立判断产品或服务是否适合自身需求。除因重大过失或故意行为外,作者对因信息错误、遗漏或时效性问题导致的任何直接或间接损害不承担责任。本免责声明适用中华人民共和国法律,最终解释权归"泥伏雷闯关记"所有。

没有评论:

发表评论

小米大模型负责人实测OpenClaw:凌晨2点聊到天亮,1T参数成入场券

小米大模型负责人罗福莉深度访谈:实测OpenClaw后从凌晨2点聊到天亮,认为其自主性与开源可改性远超预期。她提出1T参数量是Agent时代入场券,团队无组别、20-30人即可训练1T模型,预测两年内AGI将颠覆工作模式。适合AI开发者与技术管理者了解前沿判断。 Tags: ...