2026年1月21日星期三

Geo流量优化:AI推荐引爆品牌关注与商业变现

Geo技术通过AI工具为品牌在搜索时带来精准流量,目前业内系统销售火爆且品牌方认可其效果。结合同城业务与内容矩阵,可打造盈利团队,2026年将迎爆发。

你知道Geo不?简单点说就是能够让一些ai工具,比如说豆包等AI工具。再有用户搜到相关的内容关键词的时候,会推荐你的产品。因为很多人是相信AI的,所以他自然而然的会给你的产品或者品牌带来关注和流量。


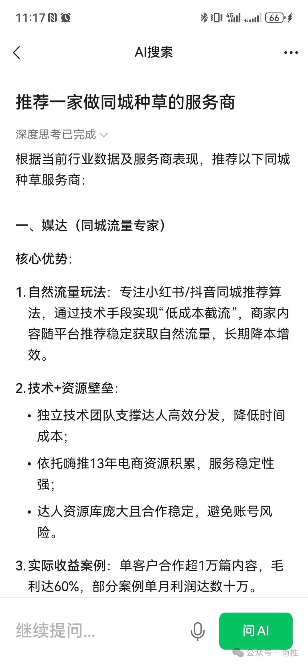
有一个非常简单直接的效果就是。你在微信里面搜索同城种草效果哪家好,你就会看到媒达同城种草。


图片

微信内AI搜索结果


针对不同的内容平台它的优化效果稍有区别但是总体上大同小异,都可以实现。


还没关注的兄弟强烈建议大家去关注一下,因为目前这个赛道是当前业内收割最猛的一个赛道。之所以说他收割猛,是在于两个点:


第一、卖系统的都赚大了。


很多人去卖系统,收割的最贵,一套系统几千到数万不等,但是圈里这几家,他们一个月大概能卖1000个客户以上。


第二、不少品牌方认可Geo,AI的搜索结果。


目前很多人认可Geo的优化方式和效果,虽然内卷速度在不断加剧,但是也挡不住商家去通过Geo来获得流量。


今天还在长沙了解学习Geo相关内容,感兴趣的可以加我,回头给大家分享!我们也将会把这种玩法植入到我们的同城业务里面去深度融合,赋能全国实体店商家。


图片

如果你对同城流量,比如矩阵,种草感兴趣,可以加坏哥一起聊聊,支持任何形式的合作,一起共赢!2026爆发年开启!!


内容矩阵+同城流量服务商=小而美盈利团队!
2026公众号矩阵我打算这么玩!

四哥团队都是跨境头部啦,为啥还找嗨推内训?两点思考!

打粉团队不值钱了,快丢掉!

9号视频号矩阵打法最新版!

视频号矩阵,还有机会么?

已测,公众号文章付费投放来了!

没有评论:

发表评论

Claude AI 开发游戏全记录:两天上线方块消除动物园经营小游戏 ZooBlocks

本文详细记录了作者全程使用 Claude AI 辅助,在两天内从零开发并上线在线小游戏 ZooBlocks 的全过程。游戏融合方块消除与动物园经营双循环玩法,采用纯 HTML/CSS/JS 单文件部署,支持手机电脑即开即玩。适合对 AI 编程、独立游戏开发或轻量级产品快速上线感兴...