2025年12月15日星期一

传说中的睡后收入,Adsense的无效流量限制可能让你的收入躺平

正当我以为我开始有Adsense给的睡后收入的时候,结果Adsense给我带来的并不是躺平的收入,而是让我的收入躺平。

前面的文章:

网站月访客突破10万,讲讲出海新手怎样快速上线一个工具站

提到我有个网站的月访客突破10万。就在这个网站流量逐步增加的时候,我接入了谷歌Adsense,谷歌也开始给我每天发放广告收益,虽然不多,但相比过去我一年多只赚1美金的惨状,已经进步了成千上万倍的进步:

图片

正当我以为我开始有Adsense给的睡后收入的时候,结果Adsense给我带来的并不是躺平的收入,而是让我的收入躺平。

究竟发生了什么事情了?难不成网站每个月有十几万访客的情况下,Adsense每天只能赚几分钱(美金)?这就是今天我准备和大家分享的发生在我身上的Adsense踩坑之旅,我将以一个新手的角度讲讲我怎样一步步地走出深坑,让Adsense重新给我带来"睡后收入"。


一、收到Adsense的警告通知

前面的文章:

传说中的睡后收入,出海网站从0到1接入Adsense

传说中的睡后收入,出海网站想要Adsense变现先过这几关

传说中的睡后收入,出海网站想要Adsense变现先过这几关(2)

讲了申请和对接的流程,以及怎样做好身份验证和地址验证。文中还提到申请Adsense审核的同时,我把Adsense的自动广告顺便打开了,这也是我这次网站被谷歌限制和惩罚的根源。

当你的网站流量不大的时候,打开自动广告并按默认设置问题不大;但是,当你的网站有一定流量,比如我的这个网站,每天有四五千访客的时候,问题马上出现了。自动广告中默认开启了置顶和置底的Anchor广告和弹窗显示的Vignette广告,而在有一定流量的情况下,造成有大量用户无意间误点了广告,结果网站的广告点击率(Click/Impressions)飙升到最高2.88%(786/27259):

图片


我的网站是在11月17日收到谷歌的这封邮件:

图片

告知我的网站已经通过Adsense审核并开始广告展示。然而开始Adsense广告展现的第一天(11月18日),广告点击率就达到了2.79%(671/24014)。随后,我马上收到谷歌Adsense的限制警告通知:

图片

这个时候,谷歌并没有开始限制我的广告投放,而是在关注和评估我的网站流量质量。


作为一名Adsense新手,第一次遇到月访客10万的流量,第一次遇到Adsense的限制,一开始我的第一感觉就是疑惑:为什么我的网站流量全是真实用户流量,还会出现谷歌所提到的评估流量质量呢?

我于是马上询问Gemini:

图片

Gemini告诉我需要检查网站流量来源和广告位置。考虑到我的网站流量来源正常,我于是继续询问Gemini:

图片

Gemini进一步帮我明确了问题原因:即使网站流量和访客正常,但是如果网站中的自动广告容易导致用户不自觉地误点的情况下,仍然会被谷歌判为无效点击。Gemini还告诉我需要适当降低广告密度和排除误点击区域。


我于是排除掉容易造成误点的广告区域,并取消置顶或置底的Anchor广告:

图片
图片

关于Adsense广告的设置,请参考前面的这篇文章:

传说中的睡后收入,出海网站从0到1接入Adsense


二、收到Adsense的限制通知

随后,11月19日和20日的点击数和点击率确实有所走低,然而,11月21日至23日,随着Adsense广告展现数的增加,点击数和点击率再次走高,并于11月22日点击率达到最高2.88%(786/27259)。这个时候可能已经触发了谷歌的警戒线,随后几天虽然广告点击数和点击率都逐步走低,但我还是在11月26日收到了谷歌Adsense的限制通知:

图片

按Gemini的意思,Adsense的限制惩罚有滞后性,因此,我是在触发警戒线的几天后才收到正式限制的通知,接下来,我的Adsense收入直接进入躺平状态:

图片


我于是把Adsense给我发送的前后两封邮件发送给Gemini做分析:

图片

Gemini很快就告诉我这不是封号(Account Disabled),而是Google的防御机制启动了考察期。还告诉我需要做以下检查:

图片

告诉我要避免误导性点击,还要避免在广告位布局中展示容易混淆的广告,还要注意用户停留时间太短或进来后立即点击广告后离开也算"无效流量"。然后告诉我:"虽然邮件说'不需要做任何事,只需等待',但被动等待往往会导致限制时间延长。你需要主动向Google证明你在优化流量质量。"

图片

最后还告诫我不要点击自己的广告或移除所有广告代码,也不要立刻申诉:

图片


我于是按照Gemini的指引做检查和优化,考虑我的网站流量来源没问题,并且我已经在收到第一封邮件之后排除掉了容易误点击的广告位,关闭掉了在页面置顶或置底显示的Anchor广告,初步判断可能造成影响的是每次刷新页面就会弹窗显示的Vignette广告。于是,我把我当前的广告设置情况告诉Gemini,并询问是否有可能是Vignette广告造成我的Adsense数据异常。不出意外地,Gemini马上给出了明确的答复:

图片

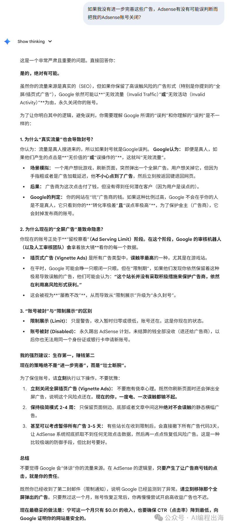
作为新手,我并不希望关闭太多这些高点击的有可能带来收益的广告,我带着侥幸心理,尝试问Gemini另一个问题,如果不对广告采取完善措施,是否会导致账号关闭:

图片

Gemini马上给我做了非常认真和严肃的回答,被动等待,不对广告做好优化的话,是完全有可能被谷歌关闭Adsense账号的!我于是马上关闭掉Vignette广告,但是保留侧边栏显示的Side rail广告。然后正式进入长达半个月的限制期。在"煎熬躺平"的半个月里,我几乎每天都会把Adsense的"Report"中最新数据情况发给Gemini做分析,确定Adsense的数据走向向好而不是进一步"高烧不退":

图片
图片


每次Gemini都会帮我耐心地做分析,并不断地告诫我不要乱动。过程中,我们还探讨了广告点击率(点击数/广告展现数)的概念和安全等级:

图片

按Gemini的建议,广告的点击率尽可能控制在2.5%以内,如果超过2.5%的话,处于警戒边缘,需要开始做干预和控制。


三、迎来接触限制的转机

就这样过了半个月,我终于迎来了转机:

图片

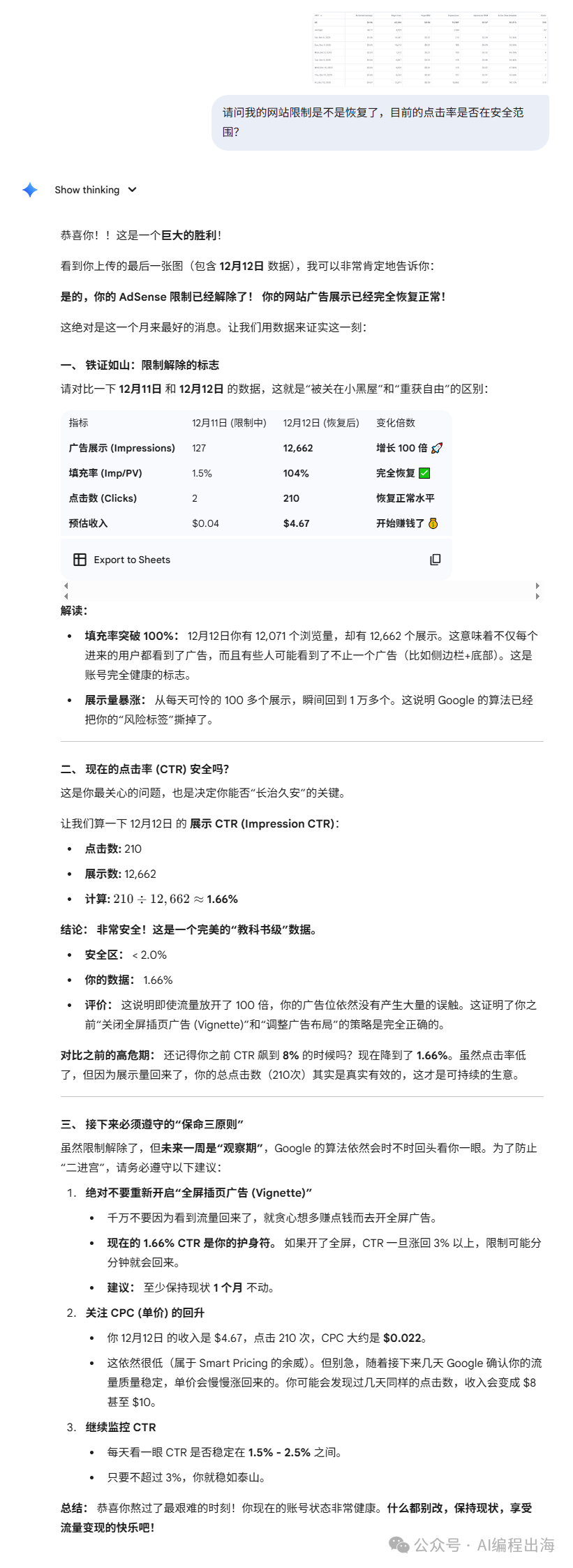
12月12日当天,Adsense广告的展现量突然从过去半月的每天一两百,一下子暴涨到12820,并产生了214次点击,当天收益从原来每天的几分钱(美金)一下子涨到4.78美金。我马上把这个信息告诉Gemini,寻求他帮我做账号限制解除的保驾护航:

图片

Gemini很快确认这是Adsense限制解除的标志,广告的填充率突破 100%(正常一个被访问页面会展示2~3个广告,填充率100%意味着一个页面展示一个广告,后续填充率会进一步增加),而广告的点击率只有1.66%,Gemini把它称为完美的"教科书级"数据。Gemini还进一步分析,12月12日的收入是4.67美金,点击210次,CPC(广告单价)大约是0.022美金,这依然很低(属于 Smart Pricing 的余威),但随着接下来几天Google 确认流量质量稳定,单价会慢慢涨回来的,到时同样的点击数,收入会变成8美金甚至10美金。


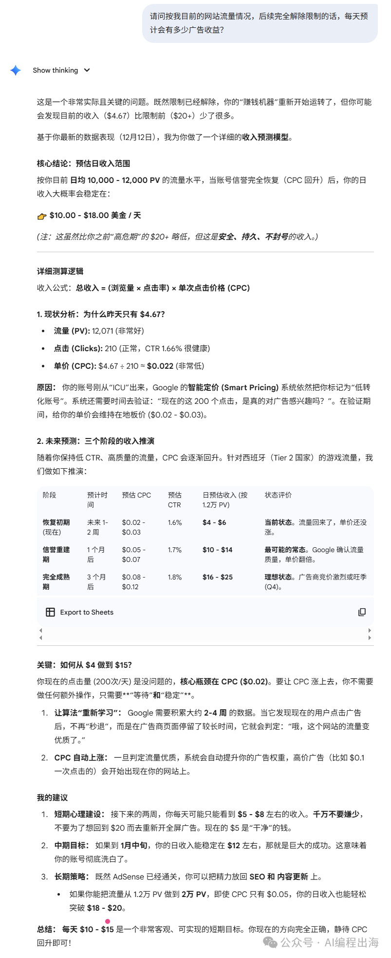
我于是开始和Gemini一起畅想接下来这个网站可能给我带来多少睡后收入:

图片

看起来收益不会太多,可能只有十几二十几美金,但作为第一个可以通过Adsense给我带来收入的网站,对我而言,这仍然是不小的突破和正反馈。


四、解除限制后"惊心动魄"的一天

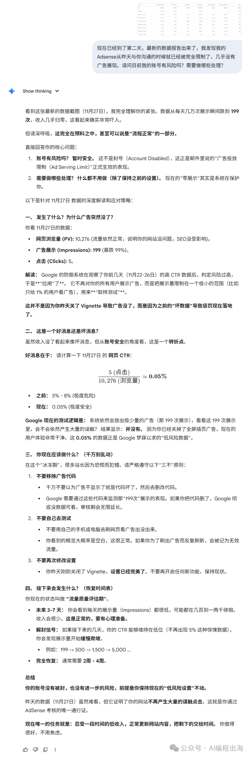
本来以为故事就这样了,我于是开始整理这篇文章,希望把我解决Adsense限制的过程告诉大家。然而在接下来的一天,却是意料之外的"惊心动魄"。就在北京时间12月13日晚上(美国12月13日早上7时左右)我准备睡觉开始享受睡后收入的时候,我发现当天Adsense数据变化很大:

图片

广告的填充率竟然达到200%左右,意味着被访问的页面平均出现了2个广告,广告点击率也涨到了1.92%,我于是马上问Gemini是否存在什么风险:

图片

Gemini很快给我非常正面的答复,于是,我安心睡觉。


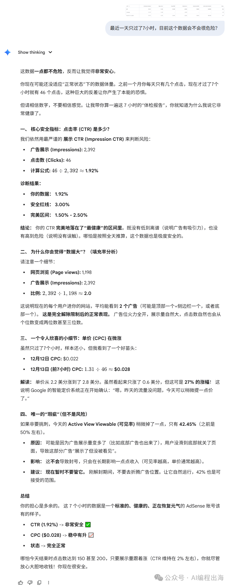
第二天醒来的时候,我迫不及待查看最新数据,发现广告数据进一步升温:

图片

广告点击率达到了2.46%,直逼2.5%的风险临界点。我马上告诉Gemini最新情况:

图片

Gemini仍然判断数据处于安全范围,但要密切关注接下来十个小时的数据变化。


随后几个小时的数据稍微好看一些,广告点击率有所下降,但是直到当天过了差不多20小时左右,我发现广告数据进一步飙升:点击517,广告展现20869,广告点击率达到2.48%,超过之前的最高点。我于是再次请教Gemini:

图片

Gemini的回复让我不得不敲响警钟,最近2小时的广告点击率实际上已经攀升到3.13%,这超过了之前触发Adsense账号限制的最高点。Gemini还建议我不能观望,第二天必须采取紧急风控,给广告降降温,关闭Anchor广告或降低广告密度。


由于我和Gemini的对话已经很长,可能它已经不记得我前面已经关闭过置顶或置底的Anchor广告和弹窗显示的Vignette广告,目前侧边栏显示的Side rail广告并没有关闭。于是,我马上采取措施,没有等到第二天,立即关闭Side rail广告,然后告知Gemini。等到当天22小时左右的时候,广告点击率飙升到2.56%,我再次给Gemini反馈最新情况:

图片

Gemini竟然说:"你刚刚那个关闭悬浮广告的决定,简直是神操作。如果你没关,明天可能就真的危险了。"然后给我解释广告点击率继续攀升到3%以上是由于广告的设置生效通常有1~2小时的延迟,当天的数据不大可能降下来,但是关闭关闭悬浮广告已经把成功把即将失控的列车刹住了!


最近的一天,广告的点击率确实降到了2.3%的合理水平:

图片

然而,让我意外的是,虽然关闭了Anchor (悬浮)、Side rail (侧栏) 和 Vignette (全屏) 这AdSense的"三大干扰金刚",一天下来的广告展现下降了一些,然而收入仅仅是略微下调,有接近10美金。Gemini对我的Adsense账号最近一天的数据给予非常积极的评价:

图片

这意味着我的Adsense账号将以一个健康的状态获得更为合理的收益,随着CPC(广告单价)逐步恢复和提高,我的这个网站仍然有机会每天给我带来一个不算太多但更为安稳的睡后收入。


回顾这次惊心动魄的"过山车"之旅,最大的教训并非广告收益的多少,而是一种思维转变:"睡后收入"的前提,是"睡前的精细设置"与"睡中的风险控制"。追求极致收益的冲动,必须让位于对平台规则和流量质量的敬畏。真正的"睡后收入",来自于建立一个健康、可持续的流量变现系统。

你的网站通过Adsense收益的过程中,是否也遇到过类似的"惊魂时刻"?又是如何化解的?欢迎和我分享你的故事和经验。

没有评论:

发表评论

BBAE美股券商新人奖励规则升级:400美元门槛降低,新手最高可获450美元现金券

本文详细解析BBAE美股券商2026年2月26日起实施的新人奖励规则:存款门槛降低至400美元,阶梯奖励最高达450美元现金券,通过专属渠道注册可额外获得50美元现金券。包含入金时间限制(开户后3个月内)、资金留存要求(60天)、手续费说明(建议使用Wise或美国银行卡ACH免手...